就业资讯

大学生职业生涯与就业指导协会首次纳新

发布时间:2023-09-12 访问:

大学生活就要开始啦

为了丰富同学们的校园生活

拥有更多锻炼自己的机会

大学生职业生涯与就业指导协会招新按时展开!

接下来让我们一起了解就协这个大家庭叭!

 

图片




关于我们

大学生职业生涯与就业指导协会是我校团委注册的大学生志愿者协会,在毕业生就业指导服务中心领导和指导下,以实现学生在就业过程中“自我教育、自我管理、自我服务”为目标的学生组织。协助毕业生就业指导服务中心完成学校层面的大学生职业生涯规划与就业活动的组织服务工作,有效提升毕业生就业能力与就业质量,努力引导并形成良好的校园就业氛围。

undefined




 

 







01

一、基本要求


1.全体在校大一、大二学生;

2.对新闻采访、招聘单位接待、职业规划、就业调研、创业指导等有较高热情;

3.具有较强的工作责任心和奉献意识,具有较强的组织能力和团队协作精神;

4.具有较强的语言表达能力和文字功底,具备基本的office办公软件的操作技能;

5.擅长新闻写作、影像与图片处理、摄影等特长者优先考虑。







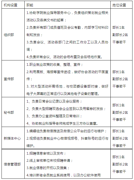
02

岗位介绍


协会目前分设五个部门,分别是他们啦!!!

undefined







03

报名对象


面向全体大一、大二在校生







04

报名时间

大一:9月11日—9月30日

大二:9月11日—9月20日







05

报名方式


采用学生自主报名的形式,报名者可扫描下方二维码填写报名登记表:

undefined

大学生职业生涯与就业指导协会报名表

扫描下方二维码加入大学生职业生涯与就业指导协会官方QQ群:

undefined

群名称:杨职大学生职业生涯与就业指导协会

QQ群号:558640239







06

收获成长


身处象牙塔的莘莘学子,一个明确的求职目标、一份合理的职业规划、更多的实习经历以及一些面试技巧都会为自身的求职历程带来巨大的帮助。
来这里将助你更快摆脱大学初期的迷茫期,更快的认知大学生活,更合理的规划学习工作,树立未来的职业生涯目标,让理想成为现实,让未来更加理想!

undefined

1.提高沟通表达能力

步入成年意味着你变得更加成熟,学会处理人际关系,学会向他人介绍自己,高效的沟通可以让我们快速处理生活中的各类工作,成为一个掌握各类技能的全能大佬。

undefined

2.充实生活

加入就协可以让生活变得更充实。在这里你可以认识更多的交心好友,了解更多的就业资讯,直击各类大型活动(招聘会、走进企业等)现场,与就业创业专家1对1深度交流。

undefined

3.学习知识

社团就是一个培养自己兴趣爱好的地方,在就协你能够学习各类知识,如何运营微信公众号;怎样熟练掌握办公软件;提前了解就业创业相关的技巧与政策,对个人今后的发展具有重要意义……

undefined

4、勤工助学

提供部分勤工助学岗位,优先提供各类社会实践机会,并有丰厚的奖励和奖品,根据年度工作表现,评选优秀工作者并颁发荣誉证书。

undefined







07

有爱集体


感谢每一次相遇,收获每一份友情

因为有我们,这个集体才显得更加温暖

因为有我们,这个集体才更加团结

因为有我们,这个集体才更加强大

加入我们,成为这个大家庭的一份子吧!

undefined







08

快来加入我们吧


大学生就业协会一直以提升自我、了解职业、服务同学就业为宗旨,在此诚邀优秀学子加入这个温馨的大家庭,期待青春的面庞为我们点燃就协奋斗的活力!

 

你与梦想中的未来,只差一个就协!

快来加入我们吧!

面试时间和地点将在报名结束后在官方QQ群通知。
联系人及联系方式:罗老师  杨老师  029-8708 3923

 

undefined